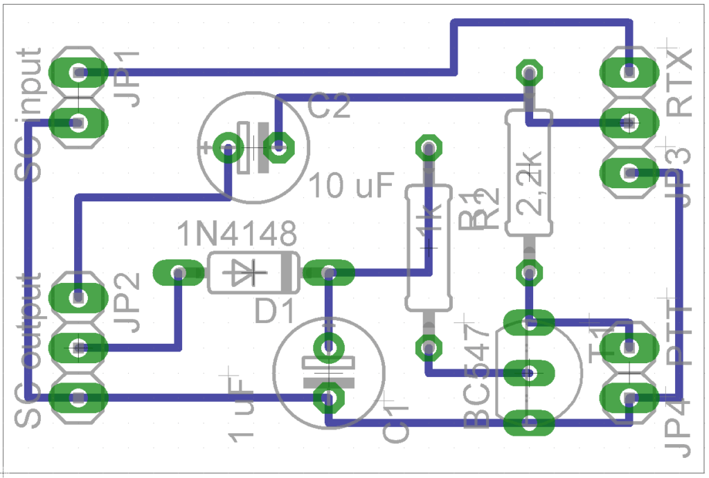
Wer die Möglichkeit der PTT-Tastung über den linken TX-Audiokanal mit 300 Hz nutzen möchte, weil z.B. kein RS232 Port zur Verfügung steht oder ein zusätzlicher Kabel stört, kann sich ein einfaches Interface mit diesem Schaltbild selbst nachbauen.

Bei einigen Geräten wird die PTT über einen 2,2 kOhm Widerstand direkt auf das TX-NF Signal gelegt, wie im Schaltplan gezeichnet. Bei getrennter PTT-Steuerung, den 2,2 kOhm Widerstand R2 weg lassen und PTT direkt an JP4 anschließen.
Wenn nötig, kann auch ein Elektrolytkondensator zu 10 uF zwischen Pin 1 von JP1 und Pin 1 von JP3 (Line IN – RX Nf) eingefügt werden.

Nutzung der Schaltung auf eigene Gefahr.
73! Thomas, IW3AMQ




